定位 English [切换] 药用原辅包质量审计、注册及供应;GMP 质量体系咨询;药物制剂研发技术支持和信息服务

FDA:已上市咀嚼片均须进行再评价!

发布者:国际药物制剂网 发表时间:2016/6/20     点击: 743

FDA 6月16日发布了一份咀嚼片质量控制指南草案>(点击阅读原文可下载),为制药企业研发咀嚼片时需要重点考虑的质量属性提供指导,同时也为制药企业向FDA提交咀嚼片的研发、生产及药品标签等有关资料时需要包含的具体信息做出了推荐。

 

FDA指出:“发布这份咀嚼片质量控制指南很有必要。从FDA过去批准的很多咀嚼片来看,很多产品对硬度、崩解时限、溶出度等关键质量属性的考察仍不充分。很多申请人所提交的咀嚼片申请中关于质量控制的资料不完整,或者质量指标数据仍处于很宽泛的一个范围而未达到可接受的标准。

 

FDA此份指南主要针对新药上市申请(NDAs)、简略新药申请(ANDAs)和一些化学、生产和质控(CMC)补充申请。某些建议同样适合于新药研究申请(INDs)。

 

FDA指出,指南草案中谈及的质量控制信息适用于美国药典中的各种咀嚼片剂,包括那些允许咀嚼以及吞咽前必须咀嚼或压碎以保证活性成分充分释放的片剂。咀嚼片应具备以下4大特征:

  1. 易咀嚼

  2. 味道可口(掩味或可接受的味道)

  3. 尺寸及形状适中

  4. 易崩解,以有利于药片破碎和活性成分溶出。

 

咀嚼片的关键质量属性包括硬度、崩解时限、溶出度以及其他影响生物利用度和生物等效性的因素。另外,片剂的形状、厚度、脆碎度和味道都会影响患者服用咀嚼片的依从性。因此,制药企业开发的咀嚼片仅有上述一个质量指标达标是不够的,应该使各质量属性达到一个平衡。

 

特别是对于NDAs,FDA要求申请人在申请资料中必须回答以下问题:

  1. 这个咀嚼片可以完整吞服还是应该彻底嚼碎后吞服?

  2. 如果完整吞服,该咀嚼片的形状和尺寸是否有导致窒息或肠内梗阻的风险?

  3. 如果患者可以用水辅助咀嚼,水量多少合适?

  4. 用药体验如何?(比如味道、口感、余味)

 

对于ANDAs,FDA要求申请人应专注于患者的用药体验,比如味道和口感,以及满足生物等效性前提下的患者咀嚼依从性。

 

另外,对于已有咀嚼片剂产品上市的制药企业,须对其产品的关键质量属性进行再评价。对于不符合FDA质量要求的咀嚼片产品,FDA将采取措施最大程度降低公众的健康风险


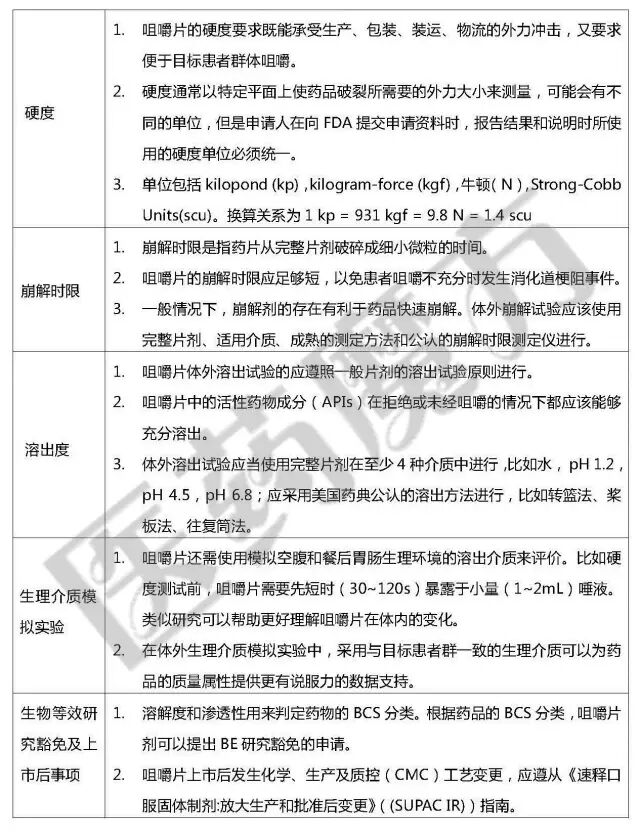
FDA新指南中对咀嚼片关键质量属性的部分要求如下:


点击阅读原文,可下载指南文件

阅读原文


来源:医药魔方数据

【编辑:amanda】 国际药物制剂网       本文链接: http://www.phexcom.cn/hydt.aspx

在线
咨询

在线咨询服务时间:8:30-17:00

QQ在线咨询:

服务
热线

021-55807300
5*9小时服务热线

关注
微信

PHEXCOM公众号
顶部