定位 English [切换] 药用原辅包质量审计、注册及供应;GMP 质量体系咨询;药物制剂研发技术支持和信息服务

[新规]药品注册审评专家咨询委员会管理办法颁布,三大看点!

发布者:国际药物制剂网 发表时间:2017/3/10     点击: 779

3月9日,国家食品药品监督管理总局公布了<药品注册审评专家咨询委员会管理办法(试行)>(下称“<管理办法>”),建立药品注册审评专家咨询制度,设立药品注册审评专家咨询委员会(以下简称专家咨询委员会),为药品注册审评工作提供技术支持和决策建议。专家咨询委员会委员采取个人自荐与药审中心邀请相结合的方式聘任。


1委员动态调整


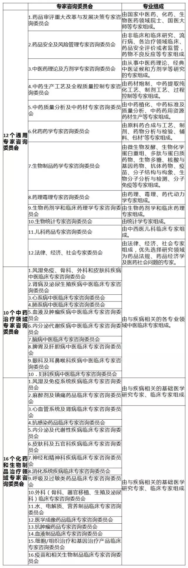
<管理办法>提到,专家咨询委员会委员任期4年,任期满后可重新聘任,原则上连续聘任不超过两次;专家咨询委员会实行动态调整,一般每2年调整一次,每次调整总人数的1/5—1/3,保障新、老专家咨询委员会委员的有序接替。聘任时年龄一般不超过65周岁。药品审评重大改革与发展决策专家咨询委员会委员及特殊领域和专业的专家除外。其组成包括了12个通用专家咨询委员会、10个中药治疗领域专家咨询委员会、16个化药和生物制品治疗领域专家咨询委员会。


专家咨询委员会的职责除了提供日常咨询、技术指导、决策建议外,还要对存在重大争议的话题进行公开论证,提供专业技术意见或者技术决策建议。


专家咨询委员会及专业组成

* 辅料、包材专家为化药、生物制品与中药共用。


2三种工作方式


专家咨询委员会的工作方式分为日常咨询、专家咨询会和专家公开论证会三种方式。


其中,日常咨询。经药审中心审评团队和审评部门讨论后,审评人员可通过电子邮件、书面等方式向专家咨询委员会委员提出需咨询的审评技术问题。


专家咨询则要求,药审中心审评部门或者审评团队需要召开专家咨询会的,应当提交会议研究和讨论的议题、文件及相关内容背景资料;专家咨询委员会办公室就所需研究和讨论的问题,征求相关领域专家咨询委员会委员的意见,确定参加会议的专家咨询委员会委员名单,做好专家咨询会的各项准备工作。


药审中心需要召开公开论证会的,由专家咨询委员会办公室负责筹备和组织,就公开论证问题征求相关领域专家咨询委员会委员的意见,按论证问题所涉及的其他专业及法律、经济和社会领域,确定参加公开论证会的专家咨询委员会委员名单,名单人数应当为单数;专家公开论证会需要听取患者意见的,应当邀请患者代表列席会议。


3利益相关需回避


委员有权对药审中心的专家咨询工作进行监督,直接向食品药品监管总局反映情况,提出意见和建议,在参加药审中心组织的日常咨询以及各类专家咨询会、公开论证会中自主陈述个人意见,独立投票,不受任何单位和个人的干涉等权利的同时,每年还必须接受专家咨询委员会办公室的年度工作情况评估与考核。


在义务方面,要特别注意,专家咨询委员会委员为被审评品种的研制参与者、指导者或者为申请人单位员工或者参与了被审评品种竞争品种的研制开发等,应当主动向专家咨询委员会办公室申明并在审评中回避。专家咨询委员会委员若与被审评品种的申报单位、个人有任何其他利害关系,以及存在可能影响到科学、公正审评的其他情况时,也应当在审评中回避。


【编辑:amanda】 国际药物制剂网       本文链接: http://www.phexcom.cn/hydt.aspx

在线
咨询

在线咨询服务时间:8:30-17:00

QQ在线咨询:

服务
热线

021-55807300
5*9小时服务热线

关注
微信

PHEXCOM公众号
顶部