国家食品药品监管总局3月4日发布关于发布化学药品注册分类改革工作方案的公告(2016年第51号)。
根据2015年11月4日第十二届全国人民代表大会常务委员会第十七次会议审议通过的<关于授权国务院在部分地方开展药品上市许可持有人制度试点和有关问题的决定>,国家食品药品监督管理总局制定了化学药品注册分类工作改革方案,已经国务院同意,现予以公告,并自公告发布之日起实施。
附件:化学药品注册分类改革工作方案
为鼓励新药创制,严格审评审批,提高药品质量,促进产业升级,对当前化学药品注册分类进行改革,特制定本工作方案。
一、调整化学药品注册分类类别
对化学药品注册分类类别进行调整,化学药品新注册分类共分为5个类别,具体如下:
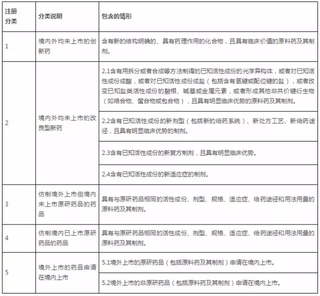
1类:境内外均未上市的创新药。指含有新的结构明确的、具有药理作用的化合物,且具有临床价值的药品。
2类:境内外均未上市的改良型新药。指在已知活性成份的基础上,对其结构、剂型、处方工艺、给药途径、适应症等进行优化,且具有明显临床优势的药品。
3类:境内申请人仿制境外上市但境内未上市原研药品的药品。该类药品应与原研药品的质量和疗效一致。
原研药品指境内外首个获准上市,且具有完整和充分的安全性、有效性数据作为上市依据的药品。
4类:境内申请人仿制已在境内上市原研药品的药品。该类药品应与原研药品的质量和疗效一致。
5类:境外上市的药品申请在境内上市。
表1 化学药品新注册分类、说明及包含的情形

注:1.“已知活性成份”指“已上市药品的活性成份”。
2.注册分类2.3中不包括“含有未知活性成份的新复方制剂”。
二、相关注册管理要求
(一)对新药的审评审批,在物质基础原创性和新颖性基础上,强调临床价值的要求,其中改良型新药要求比改良前具有明显的临床优势。对仿制药的审评审批,强调与原研药品质量和疗效的一致。
(二)新注册分类1、2类别药品,按照<药品注册管理办法>中新药的程序申报;新注册分类3、4类别药品,按照<药品注册管理办法>中仿制药的程序申报;新注册分类5类别药品,按照<药品注册管理办法>中进口药品的程序申报。
新注册分类2类别的药品,同时符合多个情形要求的,须在申请表中一并予以列明。
(三)根据<中华人民共和国药品管理法实施条例>的有关要求,对新药设立3—5年监测期,具体如下:
表2 化学药品新药监测期期限表

(四)本方案发布实施前已受理的化学药品注册申请,可以继续按照原规定进行审评审批,也可以申请按照新注册分类进行审评审批。如申请按照新注册分类进行审评审批,补交相关费用后,不再补交技术资料,国家食品药品监督管理总局药品审评中心要设立绿色通道,加快审评审批。符合要求的,批准上市;不符合要求的,不再要求补充资料,直接不予批准。
(五)新注册分类的注册申请所核发的药品批准文号(进口药品注册证/医药产品注册证)效力与原注册分类的注册申请核发的药品批准文号(进口药品注册证/医药产品注册证)效力等同。
(六)国家食品药品监督管理总局组织相关部门细化工作要求,做好受理、核查检查、技术审评及制定、修订相关国家药品标准等工作。
(七)<药品注册管理办法>与本方案不一致的,按照本方案要求执行。
【编辑:amanda】 国际药物制剂网 本文链接: http://www.phexcom.cn/hydt.aspx